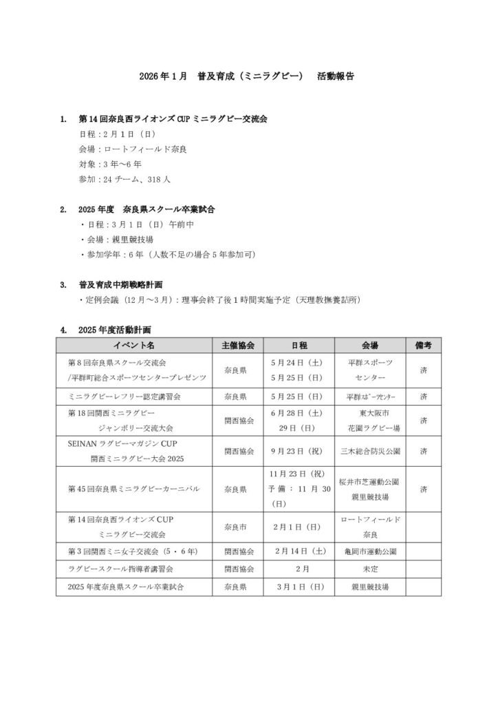
【報告】ミニラグビー普及育成委員会より-活動報告・計画- 2026 1/14 試合結果・報告 ミニ 委員会 2026年1月14日 試合結果・報告 ミニ 委員会 Rugby ラグビー ミニラグビー よかったらシェアしてね! URLをコピーしました! URLをコピーしました! 【報告】レフリー委員会より-直近の活動報告・2026年度計画- 【報告】中学校委員会より-直近の試合報告・2026年度大会予定- 関連記事 第77回 近畿高等学校ラグビーフットボール大会≪結果≫ 2026年1月25日 第77回 近畿高等学校ラグビーフットボール大会-奈良県予選-≪途中経過≫ 2026年1月23日 奈良県C級コーチ講習会のご案内 2026年1月14日 【報告】中学校委員会より-直近の試合報告・2026年度大会予定- 2026年1月14日 【報告】レフリー委員会より-直近の活動報告・2026年度計画- 2026年1月14日 第56回 全国高等学校専門学校ラグビーフットボール大会≪結果≫ 2026年1月14日 第45回 ミニラグビーカーニバル試合≪結果≫ 2025年11月27日 第78回 奈良県高等学校総合体育大会 兼 令和7年度 全国高等学校総合体育大会/第105回 全国高等学校ラグビーフットボール大会奈良県大会≪結果≫ 2025年11月19日